
Romain saw our post on our
Tennis for Two project and decided he wanted to make his own. He ordered a preprogrammed microcontroller from us and got to work. Once he was done, he was kind enough to share build photos and circuit diagrams with us.
Since he was starting with a bare CRT rather than a full scope, he built a wood and plexiglass enclosure which shows off the electronics very nicely.
We’re glad to see
really retro gaming getting the attention it deserves!
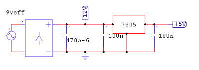
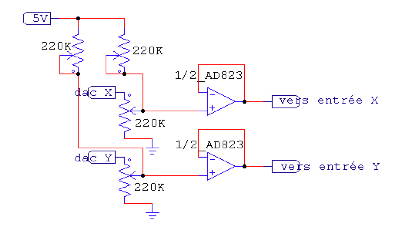
He modified the circuit to accommodate driving his CRT.
His controller boxes are very classy, with brass knobs and red buttons.
The code for this project is up on the original
Tennis for Two post. If you’d like to get a preprogrammed microcontroller like Romain did, they are available
here.
Thanks to Lenore and Windell, i am very happy to build this project with your help.
If i can help anyone, do not hesitate.
Regards from France. Romain.
Wow! You have inspired me to be a great technician
becuase of you!
Does anyone reading this know where I could find details of the *original* circuitry and techniques used by the actual inventor/designer of this game at the atomic research place? I’m not totally sure he didn’t adapt the analogue computer they already had, but I seem to remember reading otherwise, that he built an independent circuit for the scope-tennis game.
I’ve been searching for details for a long while now but all I’ve found is people using 21st century technology and calling the result a ‘reproduction’ of Tennis for Two – IMHO that’s like calling an electronically dimmed, artificially flickering LED (with a rigid time limit!) a ‘reproduction’ of Edison’s lightbulb..
Does *anyone* know where I could find out how the original genius set up his original prototype? If someone helps then I’ll eventually be able to put up a description of a reasonably competent genuine re-creation of the actual circuit! So.. Please? :-)
Regards,
Dave Johnson
The first link in the article above takes you to our post about making a modern implementation of Tennis for Two. If you had read that post, you would have found that it links to the history of the exhibit at BNL here:
http://www.bnl.gov/bnlweb/history/higinbotham.asp
The original schematics are available toward the end of that article. There have been faithful reproductions made following the original schematic–there is a nice video on youtube with the clickety-clacking of the mechanical relays in the background.